当前位置:
首页>
2026世界杯app软件推荐 > 2026世界杯app软件推荐指南 >
列表
根据《中华人民共和国2026世界杯app软件推荐条例》(国务院令第492号公布,国务院令第711号修订,以下简称《条例》)规定,为了更好地为公民、法人和其他组织提供2026世界杯app软件推荐服务,编制本指南。
一、目录编排体系
本行政机关2026世界杯app软件推荐目录使用电子文档方式编排、记录和存储各类信息,主要含以下要素:
序号 索引号 信息内容 公开形式 生成日期 发布机构 详细信息
1.索引号。索引号是为方便信息索取所编排的信息编码。每条信息有唯一的信息索引号。
2.公开内容。简要描述公开信息的内容。
3.公开形式。公开形式是指政府公开信息的种类,分为主动公开、依申请公开和免于公开三类。
二、主动公开
(一)公开范围
《条例》第二十条规定需要主动公开的政府信息。
(二)信息分类
决策类信息。主要包括政府规章;规范性文件和其他文件;政策解读;政府工作报告;重大决策预公开;国民经济和社会发展规划、专项规划、区域规划等。执行和结果类信息。主要包括年度重点工作任务分解、执行及落实情况;督查督办及问责情况;经济和社会发展统计信息;建议提案办理等。管理和服务类信息。主要包括政府领导;政府机构;人事信息;财政资金;行政事业性收费;应急管理;行政权力等。监督保障类信息。主要包括各项政务公开工作制度;政务公开工作部署、开展、督查调度等。重点领域信息。主要包括社会公益事业及重点民生;公共监管;重大建设项目;公共资源配置等。
(三)公开形式
1.世界杯下注门户网站(www.smx.gov.cn)。
2.2026世界杯app软件推荐政府新闻发布会。
3.2026世界杯app软件推荐2026世界杯app软件推荐查阅场所(详见附件)。
4.世界杯下注微信公众号“2026世界杯app软件推荐政务”,以及报刊、广播、电视等其他形式。

2026世界杯app软件推荐政务
5.《2026世界杯app软件推荐政府公报》:公民、法人和其他组织可在2026世界杯app软件推荐政府信息查阅场所(详见附件)、市档案馆、公共图书馆、政务服务场所的政府信息查阅场所查阅《2026世界杯app软件推荐政府公报》纸质版;电子公报可登录2026世界杯app软件推荐政府门户网站>2026世界杯app软件推荐专栏>“政府公报”栏目查阅。
(三)公开时限
属于主动公开范围的政府信息,自该政府信息形成或者变更之日起20个工作日内予以公开。法律、法规对2026世界杯app软件推荐的期限另有规定的,从其规定。
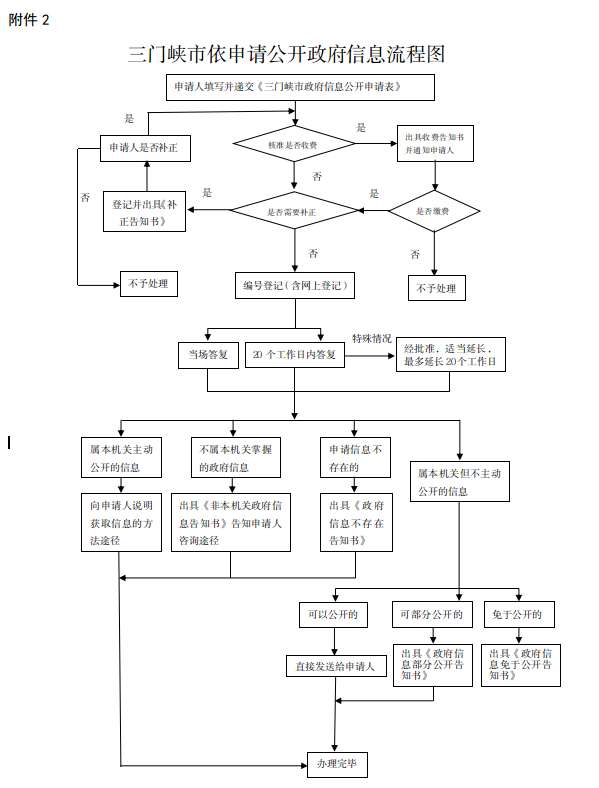
三、依申请公开
公民、法人或者其他组织可以向本机关申请获取主动公开以外的政府信息。
(一)受理机构
世界杯下注办公室政务公开办公室。
办公地址:2026世界杯app软件推荐崤山路47号
办公时间:冬季:上午8∶00至12∶00,下午14∶30至17: 30
夏季:上午8∶00至12∶00,下午15∶00至18: 00(节假日、公休日除外)。
联系电话:0398-2852172
传真号码:0398-2821924
通讯地址:2026世界杯app软件推荐崤山路47号
邮政编码:472000
(二)申请方式
1.邮政寄送。通过邮政寄送方式提交申请,应填写《2026世界杯app软件推荐2026世界杯app软件推荐申请表》(以下简称《申请表》)。《申请表》可以在受理机构处领取,也可以在2026世界杯app软件推荐政府门户网站(www.smx.gov.cn)下载,并在信封正面显著位置注明“2026世界杯app软件推荐申请”。
2.当面提交。通过当面提交申请,请提前电话联系。申请人需携带有效身份证明及复印件,规范填写《申请表》。
3.传真。通过传真提出申请,应填写《申请表》并在传真第一页正面显著位置注明“2026世界杯app软件推荐申请”和传真总页数,发送传真后应电话联系进行确认。
4.在线申请:点击进入。
5.通过政务公开专区提交申请。申请人可到2026世界杯app软件推荐行政服务中心政务公开专区处提出申请。地址:2026世界杯app软件推荐商务中心区迎宾大道与广场北路交叉口东200米,召公路与金谷东路交叉口南200米(商务中心区市民中心院内,天鹅韵酒店南侧)。
(三)申请的处理
1.审查。本机关在收到申请后,将对申请的形式要件是否完备进行审查,对要件不完备的应及时告知申请人予以补正。
2.处理。本机关对收到2026世界杯app软件推荐申请,能当场答复的,应当场予以答复;不能当场答复的,应该在收到申请之日起20个工作日内予以答复;如需延长答复期限的,经2026世界杯app软件推荐工作机构负责人同意,并告知申请人,延长答复的期限最长不得超过20个工作日。
对2026世界杯app软件推荐申请根据下列情况分别作出答复:
(一)所申请公开信息已经主动公开的,告知申请人获取该政府信息的方式、途径;
(二)所申请公开信息可以公开的,向申请人提供该政府信息,或者告知申请人获取该政府信息的方式、途径和时间;
(三)行政机关依据本条例的规定决定不予公开的,告知申请人不予公开并说明理由;
(四)经检索没有所申请公开信息的,告知申请人该政府信息不存在;
(五)所申请公开信息不属于本行政机关负责公开的,告知申请人并说明理由;能够确定负责公开该政府信息的行政机关的,告知申请人该行政机关的名称、联系方式;
(六)行政机关已就申请人提出的2026世界杯app软件推荐申请作出答复、申请人重复申请公开相同政府信息的,告知申请人不予重复处理;
(七)所申请公开信息属于工商、不动产登记资料等信息,有关法律、行政法规对信息的获取有特别规定的,告知申请人依照有关法律、行政法规的规定办理。
3.答复方式。按照申请人在《申请表》中的要求及保存政府信息的实际情况,确定提供政府信息的具体形式;按照申请人要求的形式提供政府信息,可能危及政府信息载体安全或者公开成本过高的,可以通过电子数据以及其他适当形式提供,或者安排申请人查阅、抄录相关政府信息。
(四)收费标准
按照《2026世界杯app软件推荐政府信息处理费收取办法》和《国务院办公厅关于印发<2026世界杯app软件推荐信息处理费管理办法>的通知》(国办函〔2020〕109号)的规定执行。
(五)注意事项
1.填写《申请表》时,应按规定填写真实姓名或名称、联系方式等信息,并提交有效身份证明;所需政府信息应当描述明确,包括能够指向特定政府信息的名称、文号或者便于行政机关查询的其他特征;获取政府信息的方式及载体形式。
2.2026世界杯app软件推荐申请内容不明确的,本机关给予指导和释明,并自收到申请之日起7个工作日内一次性告知申请人作出补正,说明需要补正的事项和合理的补正期限。答复期限自行政机关收到补正的申请之日起计算。申请人无正当理由逾期不补正的,视为放弃申请,本机关不再处理该2026世界杯app软件推荐申请。
3.申请人以2026世界杯app软件推荐申请的形式进行信访、投诉、举报等活动,本机关不作为2026世界杯app软件推荐申请处理。
四、不予公开的内容
(一)依法确定为国家秘密的政府信息,法律、行政法规禁止公开的政府信息,以及公开后可能危及国家安全、公共安全、经济安全、社会稳定的政府信息。
(二)涉及商业秘密、个人隐私等公开会对第三方合法权益造成损害的政府信息(第三方同意公开或者行政机关认为不公开会对公共利益造成重大影响的除外)。
(三)本行政机关的内部事务信息,包括人事管理、后勤管理、内部工作流程等方面的信息。
(四)本行政机关在履行行政管理职能过程中形成的讨论记录、过程稿、磋商信函、请示报告等过程性信息以及行政执法案卷信息(法律、法规、规章规定上述信息应当公开的除外)。
(五)不属于《中华人民共和国2026世界杯app软件推荐条例》调整范围的其他信息。
五、2026世界杯app软件推荐工作机构
机构名称:世界杯下注办公室政务公开办公室
联系电话:0398-2852172
传真号码:0398-2821924
办公地址:2026世界杯app软件推荐崤山路47号
邮政编码:472000
电子邮箱:smxzwgkb@163.com(仅用于接收2026世界杯app软件推荐工作咨询及有关建议,如需提交2026世界杯app软件推荐申请,请按照“(二)申请方式”所示提出申请)
办公时间(周末及节假日除外):
周一至周五:
夏季 8:00-12:00,15:00-18:00
冬季 8:00-12:00,14:30-17:30
六、监督方式
公民、法人或者其他组织认为本机关在2026世界杯app软件推荐工作中侵犯其合法权益的,可以向上一级行政机关或者2026世界杯app软件推荐主管部门投诉、举报,也可以依法申请行政复议或者提起行政诉讼。
附件:
1、2026世界杯app软件推荐2026世界杯app软件推荐申请表
2、2026世界杯app软件推荐政府依申请公开政府信息流程图
最后修订于2025年12月9日