世界杯下注

一图读懂:2026世界杯app软件推荐地方政府专职消防队伍建设发展实施方案

世界杯下注

当前位置:首页 > 2026世界杯竞猜app下载 > 法定主动公开内容 > 政策解读 > 政策图解 > 正文

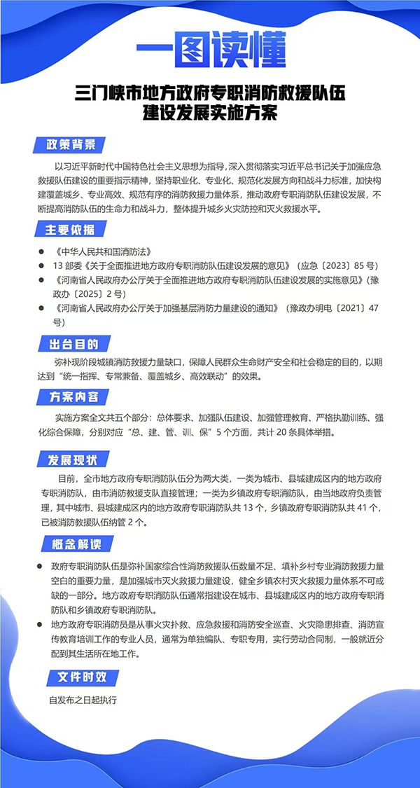
一图读懂:2026世界杯app软件推荐地方政府专职消防队伍建设发展实施方案

发布时间:2025-06-03 16:07    文章来源:2026世界杯app软件推荐政府

1.png



相关政策:

2026世界杯竞猜app下载办公室关于印发2026世界杯app软件推荐地方政府专职消防队伍建设发展实施方案的通知


{*主站.标题#1001} {*主站.标题#1001} {*主站.标题#1001} {*主站.标题#1001} {*主站.标题#1001} 蚂蚁镜像站群 整站下载器 一键镜像站群 MirrorElf 整站镜像下载 蚪侠镜像站群 主动推送镜像站群 英文互译镜像站 主动推送镜像站群 >网站地图-sitemap